Characteristic Models
Define quasi-static and static data describing workers and factory things.
2 minute read

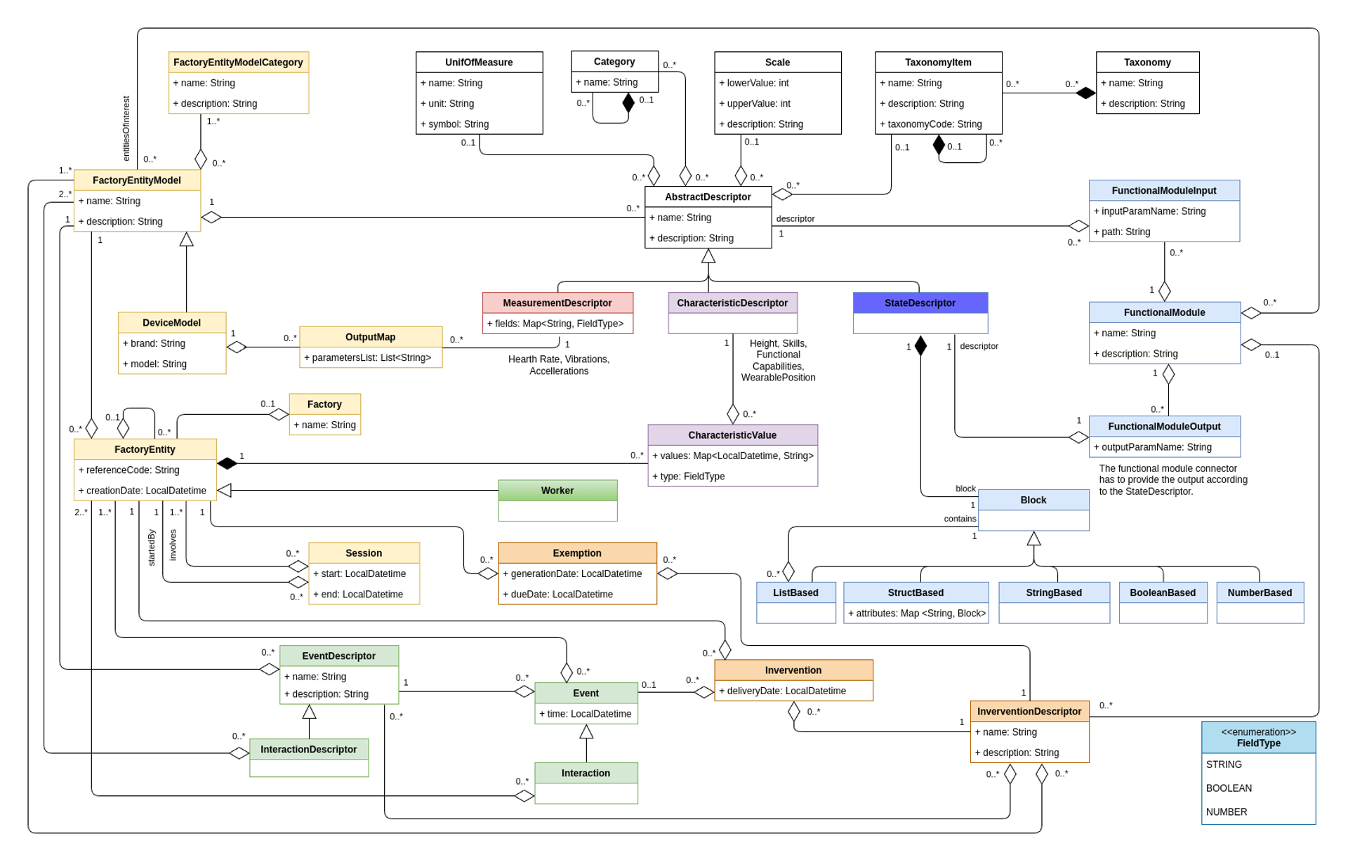
The Clawdite data model
Clawdite’s reference model describes a HDT including human-centred elements but also contextual elements, relevant to characterise the workers and the surrounding environment in a production system. The model and its implementation aim at releasing an extensible, scalable and adaptable HDT. The advantage for the adopters of the proposed HDT model is two-fold: they can rely on a model built on the robustness of a scientific result; they are provided with ready-made packages of entities to instantiate their own HDT, by including also human-centred aspects (e.g., interactions, events), and software-based simulations/predictions (e.g., output of functional models predicting the state of factory entities).
There are 3 main types of data which are managed in Clawdite: measurements (dynamic data), characteristic (quasi-static data) and states (the output of functional modules).
Define quasi-static and static data describing workers and factory things.
Describe properties, characteristics, measurements, dimensions and states of the entities operating in a factory.
Define the events and interactions between entities in the factory.
Define interventions to orchestrate the production system and the things acting within it.
Define measurements and data collected from workers and things in the factory.
Define entities acting in the factory and collecting measurements to feed the HDT.
Define states computed by functional modules by elaborating entities and attributes, making the HDT capable of simulating, predicting, reasoning, and deciding.
Define worker instances.