Production System Models
Categories:
6 minute read
This set of classes allows the definition of entities acting in the factory and collecting measurements to feed the HDT.

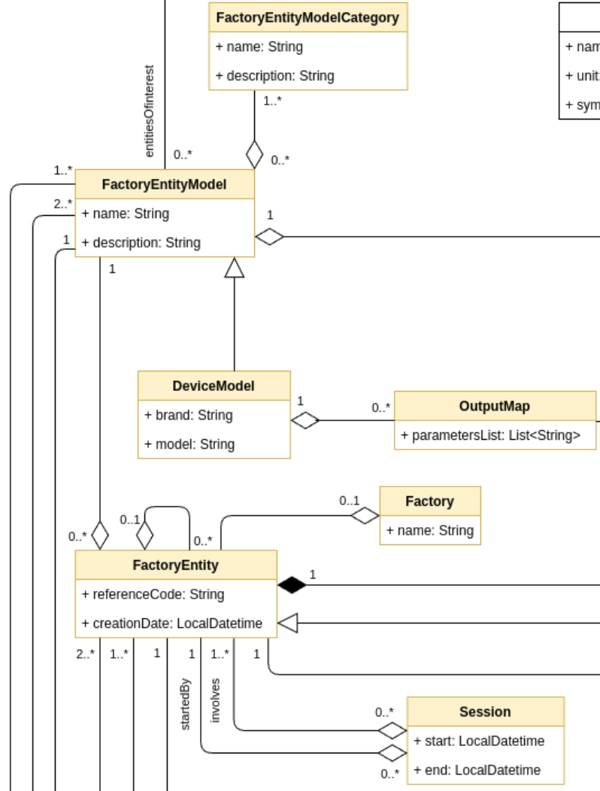
Clawdite model: highlight on Production System Models
Note that the required model attributes are indicated with a red asterisk ("*"). For mandatory relations, refer to the multiplicity instead, as relationships are defined on one side only (i.e., a specific relationship might be described within the other related entity).
FactoryEntityModel
The FactoryEntityModel class describes the digital counterpart of the entities populating and thus acting in the factories such as robots, machines, pallets, workers, etc. . Characteristics, states, measurements and interactions of such entity models have to be included in the HDT. It is important to remark that the FactoryEntityModel is a generic representation of a factory entity, not its specific instance. For example, a FactoryEntityModel could be “assembly operator” or “Cobot UR10”. Specific instances of these models can be described in the Worker class, in case of a worker, and in the FactoryEntity in case of any other type of entity.
The FactoryEntityModel is described by the following attributes:
| Attribute | Type | Description |
|---|---|---|
| name* | String | Name of the FactoryEntityModel. |
| description* | String | Human readable description of the FactoryEntityModel. |
The FactoryEntityModel has the following relations:
| Class | Relation type | Multiplicity | Description |
|---|---|---|---|
| AbstractDescriptor | Composition | 0..* | A FactoryEntityModel is composed by a set of AbstractDescriptor(s). They represent characteristics, measurements and states that have to be represented in the HDT for describing the FactoryEntityModel. |
| FactoryEntityModelCategory | Composition | 1..* | A FactoryEntityModel has at least one FactoryEntityModelCategory. |
For example, a FactoryEntityModel could be Cobot UR10 which could be composed by the following AbstractDescriptor(s):
- CharactersticDescriptor: reach, number of joints, installation date, etc.
- StateDescriptor: availability, current end-effector, current task, next task to be performed, etc.
- MeasurementDescriptor: joints position, workbench vibration, etc.
FactoryEntityModelCategory
The FactoryEntityModelCategory specifies the category of a FactoryEntityModel. In this way, it is possible to organize FactoryEntityModel(s). For example, the FactoryEntityModel “wearable device” may be assigned to two different categories: “wrist band” and “chest band”.
The FactoryEntityModelCategory is described by the following attributes:
| Attribute | Type | Description |
|---|---|---|
| name* | String | Name of the FactoryEntityModelCategory. |
| description* | String | Human readable description of the FactoryEntityModelCategory. |
DeviceModel
The DeviceModel is used to describe any device that generates measurements, including sensors, machines and wearables. Exactly like the FactoryEntityModel, the DeviceModel is a generic description of a device (it is not a specific instance). The need for this class arises from the fact that device models (e.g., vibration sensor SW-420, Siemens Simatic S7-1200), including wearables (e.g. Garmin Instinct) collect measurements in different ways and with different data structures. The DeviceModel class allows a particular device model to be described, enabling the mapping of physical device outputs to one or more MeasurementDescriptor(s) or StateDescriptor(s) in the HDT, minimizing the overhead of connecting devices of the same model.
The DeviceModel is described by the following attributes:
| Attribute | Type | Description |
|---|---|---|
| brand* | String | Name of the device brand. |
| model* | String | Name of the device model. |
The DeviceModel has the following relations:
| Class | Relation type | Multiplicity | Description |
|---|---|---|---|
| OutputMap | Aggregation | 0..* | This is the relation between the DeviceModel and the OutputMap that allows the HDT to translate and use as input data collected from a device to feed a MeasurementDescriptor. |
OutputMap
The OutputMap maps a physical parameter measured by a device with the field described by a MeasurementDescriptor, making the descriptor independent from the device models. A DeviceModel can produce different types of measurements (e.g., heart rate, blood pressure, etc.). This measurement must be created and described in the HDT using MeasurementDescriptor(s) so that other components can interact with it. Therefore, the stream of a device data must be mapped and connected to a MeasurementDescriptor. Moreover, different DeviceModel(s) may feed the same MeasurementDescriptor. For example, two wearable device models (e.g., Garmin Instinct and Polar OH1), may provide the same measurement (e.g., hearth rate). However, a user wants to have a unique representation of that measurement in the HDT. Therefore, a unique MeasurementDescriptor is created in the HDT, and each wearable model has an OutputMap, mapping the different outputs of the wearables to the same MeasurementDescriptor.

Different devices, collecting same physiological, feeding the same measurement
The OutputMap is described by the following attributes:
| Attribute | Type | Description |
|---|---|---|
| parameterList* | List<String> | An ordered sequence of device parameters. This sequence must be met when writing actual measurements to the HDT. For example, if a device produces 3 values for the accelerometer (x, y, z), some valid parameterLists are [x, y, z], [z, x, y], [x, y] (if the z value is not relevant for the HDT). |
The OutputMap has the following relations:
| Class | Relation type | Multiplicity | Description |
|---|---|---|---|
| MeasurementDescriptor | Composition | 1 | This is the relation that allows the HDT to map and use as input data collected from a device to feed a MeasurementDescriptor. |
FactoryEntity
The FactoryEntity class allows the creation of instances of entities in a factory described through a FactoryEntityModel. The FactoryEntity is a specific entity that populates the factory.
The FactoryEntity is described by the following attributes:
| Attribute | Type | Description |
|---|---|---|
| referenceCode | String | The code used to refer to the digital entity in the real world. For devices, it could be a serial number, a mac address, or any other label. For workers, it can be a registration number, a badge number, or other anonymous (or anonymized) codes. |
| creationDate* | LocalDatetime | The date when the instance has been added to the HDT. |
The FactoryEntity has the following relations:
| Class | Relation type | Multiplicity | Description |
|---|---|---|---|
| FactoryEntiityModel | Composition | 1 | The specific FactoryEntityModel associated to the entity. |
| FactoryEntiity | Association | 0..1 | A FactoryEntity can have at most one parent entity in the hierarchical structure. |
| FactoryEntiity | Composition | 0..* | A FactoryEntity can be composed by a set of sub-entities, that allows to create a hierarchical structure. |
| Factory | Association | 0..1 | The Factory to which the entity is associated. |
Factory
The Factory class allows the definition of a factory where the FactoryEntity(s) act and operate, being able to have HDT representing entities in different production systems.
The Factory is described by the following attributes:
| Attribute | Type | Description |
|---|---|---|
| name* | String | Name of the Factory. |
Session
The Session class allows data collection or working sessions to be defined; in such a way, the HDT tracks exactly when a particular FactoryEntity performs a specific activity, and to match Event(s), Interaction(s), and Intervention(s) with specific time slots.
The Session is composed by the following attributes:
| Attribute | Type | Description |
|---|---|---|
| start* | LocalDatetime | Date and time when the session starts. |
| end | LocalDatetime | Date and time when the session ends. |
The Session has the following relations:
| Class | Relation type | Multiplicity | Description |
|---|---|---|---|
| FactoryEntiity | Composition | 1 | The FactoryEntity who started the Session. |
| FactoryEntiity | Composition | 1..* | The FactoryEntity who are involved in the Session. |